
广州市黄埔区学大道揽月路广州企业孵化器B座402
电话:020-85625352
手机:18102256923、18102253682
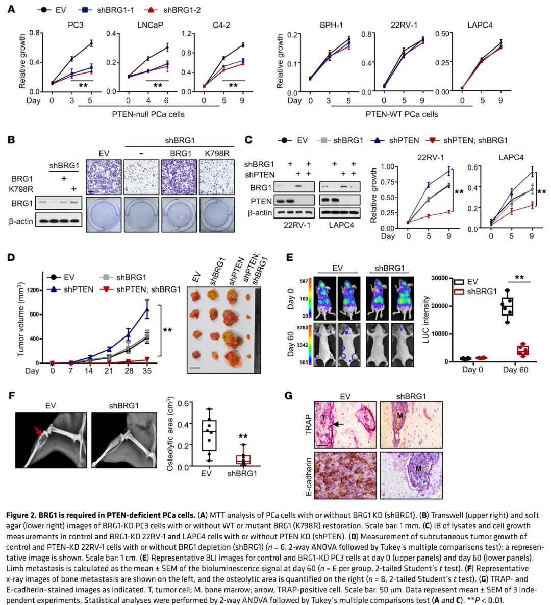
Email:servers@gzscbio.com
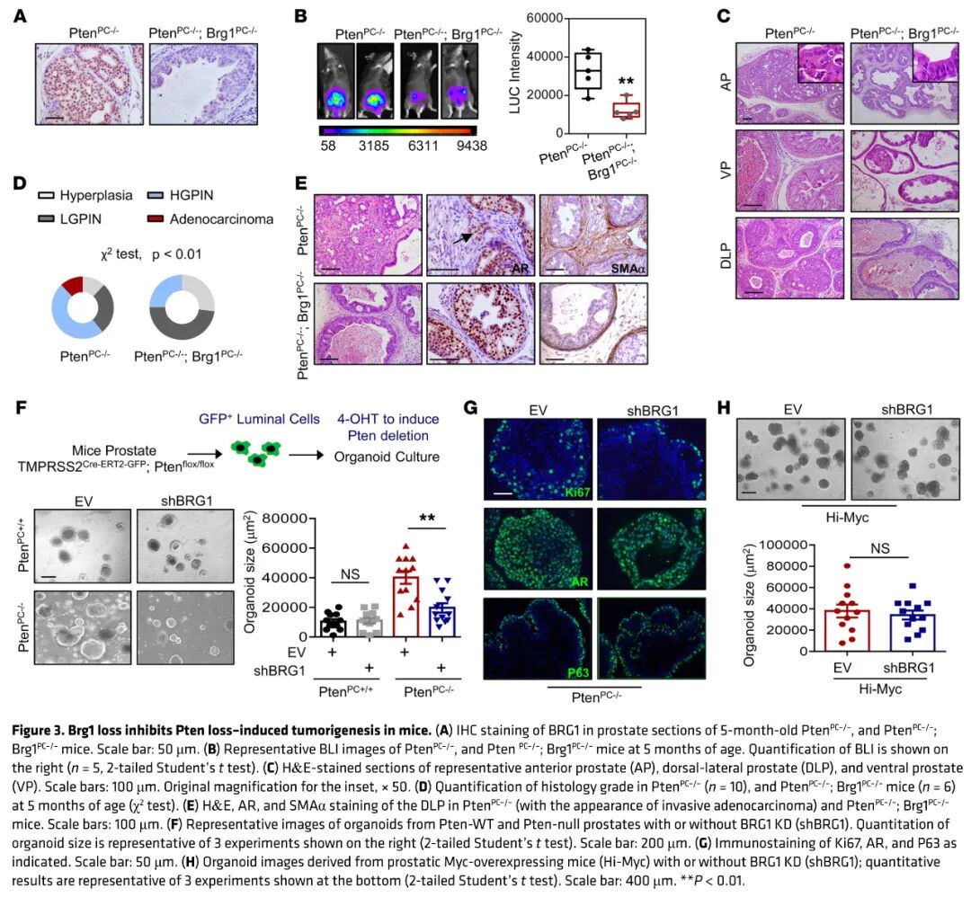
Fax:020-85625352
QQ:386244141
ChIP-seq、ATAC-seq、RNA-seq联合解析PTEN-BRG1协同致死机制
日期:2020-03-14 标签:ChIP-seq、ATAC-seq、RNA-seq
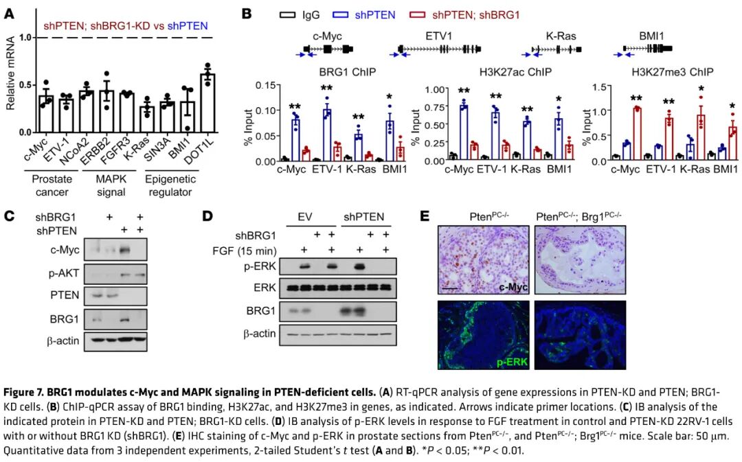
01 筛选对PTEN缺失的PCa细胞生长所必需的BRG1的染色质修饰物 鉴于最近在癌症中靶向染色质调节因子方面的成功,作者基于CRISPR-cas9技术在PTEN敲除的22RV-1细胞及PTEN未敲除的22RV-1细胞进行了高通量测序筛选,以鉴定PTEN缺失的PCa细胞中特别需要的表观遗传调节因子。该筛选的表观遗传调节因子文库中包含517个基因,分别编码表观遗传的书写、擦除和识别。高通量测序初筛分别鉴定出PTEN-complete和PTEN-KD细胞中分别有47个和65个基因跟细胞生长相关,其中两种细胞类型中有33个基因重叠(图1C),表明无论PTEN水平如何,这些基因可能对PCa细胞的生长都很重要。接下来,为了识别对PTEN缺陷肿瘤重要的表观遗传调控因子,作者将重点放在另外32个基因上,并使用单个siRNAs进行验证筛选,以比较PTEN敲除与否对22RV-1细胞的影响。MTT分析结果显示,BRG1是差异是最明显的(图1D)。BRG1敲除明显导致了PTEN-WT与PTEN-KD细胞的预期差异(图1D)。在对照中,SF3B1和DDX18等基因没有表现出这种选择性。有趣的是,多种SWI/SNF组分(如SMARCE1、SMARCA5等)在PTEN-KD细胞中均有预期差异,这表明SWI/SNF复合物可能对这些细胞具有生长优势。BRG1是SWI/SNF染色质重构复合物的酶亚基,可以被小分子抑制剂调节,因此作者选择BRG1进行进一步的分析。 02 PTEN低水平PCa患者中BRG1的表达与预后不良相关 为了评价BRG1在前列腺癌中的临床意义,作者使用预先验证的BRG1抗体开展了免疫组组化,免疫组化的样本自于由122个的亚洲根治性前列腺切除术组织芯片(TMA)。前列腺标本检查结果显示肿瘤组织中BRG1表达 (均数为4.8;n = 122)较正常组织高(均值为3.2;n BRG1免疫染色强度与肿瘤中Gleason评分和PSA水平呈正相关。BRG1水平升高的患者生化复发的风险更高(P = 0.0004;图1 f)。作者进一步根据PTEN水平对患者进行分层。Kaplan-Meier生存评估分析显示,BRG1蛋白水平与低PTEN表达的肿瘤预后不良呈正相关(P = 0.010;图1 g)。而在PTEN高表达的肿瘤中,BRG1的预后意义未达到统计学意义(P = 0.289;图1 g)。这些结果提示,在PTEN缺乏的情况下,BRG1的表达与前列腺肿瘤发生发展息息相关。 03 BRG1耗竭在pten缺乏的PCa细胞中表现出合成致死性 为了确定BRG1是否在pten缺乏的PCa细胞中是特别需要的,作者首先在一组PCa细胞系中研究了BRG1的功能。作者发现BRG1表达的减少显著降低了PTEN-null PCa细胞的生长,包括PC3、LNCaP和C4-2细胞(图2A)。BRG1 KD未改变PTEN-WT PCa细胞(22RV-1、BPH-1、LAPC4细胞)的生长(图2A)。在不依赖贴壁的生长试验中也证实了对BRG1的类似依赖性。除22RV-1细胞外,PC3和LNCaP细胞中BRG1的缺失严重抑制了菌落的形成。重要的是,作者发现PTEN缺失细胞(PC3和LNCaP细胞)中PTEN的恢复使它们对BRG1下调不敏感。接下来作者研究了BRG1的原致瘤功能是否依赖于其染色质重构活性。重新表达野生型的BRG1,能恢复BRG1缺失细胞的克隆形成和细胞迁移缺陷,而缺失atpase的BRG1则无此生物学功能(图2B)。 考虑到PCa细胞的遗传和表观遗传异质性,作者在同一细胞中单独或与同时敲除PTEN和BRG1。与预测一致,PTEN KD促进细胞增殖,仅BRG1敲除对22RV-1和LAPC4细胞的生长无明显影响(图2C)。与之形成鲜明对比的是,PTEN KD对BRG1耗竭有明显的增敏作用。作者发现PTEN/BRG1双KD将细胞生长抑制到基础水平(图2C)。这一结果被皮下成瘤试验结果进一步证明。作者发现PTEN-KD 22RV-1细胞更容易受到BRG1敲除的影响,这说明了PTEN和BRG1存在合成致死关系(图2D)。从肿瘤体积可以看出,PTEN-KD细胞中BRG1的耗竭明显减轻了肿瘤的发展进程。IHC分析表明,在PTEN-KD肿瘤中沉默BRG1导致细胞增殖显著减少和凋亡增加。为了进一步证明BRG1在PTEN-null PCa中是重要的,作者还进行了心脏内注射实验,以确定BRG1下调是否抑制了PTEN-null PC3细胞的转移潜能。生物发光成像(BLI)显示,注射BRG1-KD细胞的小鼠肿瘤细胞的骨定植明显减少(图2E)。与对照组相比,BRG1-KD组骨溶解明显减少(图2F)。随着骨转移的减少(E-cadherin+细胞),抗酒石酸磷酸酶(TRAP)阳性染色在BRG1缺失后也随之减少(图2G)。综上所述,这些结果提示BRG1是pten缺失的PCa细胞发生肿瘤所必需的。 04 在无PTEN表达的小鼠模型中,BRG1缺失影响了肿瘤的发展进程 为了进一步确证BRG1-PTEN在体内的关系,作者利用GEMs来探讨BRG1与PTEN之间的遗传互作。因此,作者将Brg1fl/fl小鼠与Probasin-Cre (PBCre/+)小鼠杂交,以去除前列腺上皮细胞中的Brg1 (Brg1PC-/-小鼠)。对6个月大的Brg1PC-/-小鼠进行的前列腺组织学检查表明,仅Brg1失活不会导致前列腺叶的病理异常。接下来,作者将Brg1PC - / -小鼠与PtenPC -/-小鼠杂交(简称PtenPC-/-;Brg1PC-/-小鼠;图3A和图3B)。为了更好地观察肿瘤的进展,化合物小鼠也与Rosa26-LSL荧光素酶报告小鼠交叉。与PtenPC -/-小鼠相比,五个月(PtenPC -/-;Brg1PC -/-)小鼠的前列腺生物发光强度降低了2- 3倍(图3B),表明在Pten-null小鼠模型中,BRG1的缺失抑制了肿瘤的进展。组织病理学检查证实Brg1的缺乏可抑制Pten-null前列腺肿瘤的进展。HGPIN区域的特征是细胞核异型性聚集细胞的粒内增殖,与(PtenPC-/-;Brg1PC-/-)小鼠相比,在PtenPC-/-小鼠的前列腺中HGPIN区域增大(图3中,C和D)。此外,12只PtenPC-/-小鼠中有3只小鼠发展成浸润型腺癌,如图3e所示,一些肿瘤细胞突破基质细胞 (SMAα染色)和入侵的前列腺基质(雄激素受体(AR)染色,箭头) 。与此相反,Pten和Brg1失活的小鼠在增生期或低分级PIN (LGPIN)期出现病变,且病变大部分被抑制,外显性不完全(图3,C和D)。同样,(PtenPC-/-;Brg1PC-/-)小鼠未见侵袭性腺癌的发生 (图3E)。通过Ki67染色,作者发现(PtenPC-/-;Brg1PC-/-)小鼠前列腺增生指数明显降低。总之,作者的研究结果表明BRG1对PTEN缺乏引起的前列腺肿瘤的进展起关键作用。 为了确定BRG1在PTEN缺陷的肿瘤细胞中的作用,作者运用了类器官培养平台,类器官培养能大体上模拟前列腺的组织学特征,包括在基底细胞中具有核AR表达和p63表达的多层结构。作者从(TMPRSS2-CreERT2-IRES-GFP;Ptenfl/fl)小鼠前列腺中分离出管腔细胞,如前所述。PTEN的缺失通过4-羟基他莫西芬(4-OHT)完成,BRG1通过慢病毒转导被敲除(图3F)。正如预测的那样,PTEN的缺失促进了类前列腺器官的形成,而BRG1的缺失并不影响PTEN-WT小鼠的类前列腺器官的起始能力或大小(图3F)。相比之下,作者发现BRG1缺失深深地影响了PTEN-deficient小鼠的前列腺类器官形成能力,诸如前列腺类器官的大小和Ki67 +细胞的数量(图3中,F和G)。为了更进一步确定BRG1是否是PTEN-deficient肿瘤特异需要的, 作者评估了BRG1 KD在前列腺c-Myc过表达小鼠的类器官培养中的作用。Myc扩增或过表达常见于人类肿瘤中,因此,该模型可能代表了与不同于PTEN缺失引起的的人类PCa。事实上,作者发现Brg1耗竭并不改变c-Myc过表达引起的致瘤潜能(图3H)。接下来,作者研究了其他常见的PCa基因改变,如p53缺失或SPOP多态,是否会影响PTEN与BRG1的合成致死关系。为此,作者使用Pten和Tp53双敲除小鼠(PtenPC -/-;Tp53PC -/-),发现BRG1- KD仍能抑制类前列腺器官的生长。同样,患者来源的SPOP突变体(F133V)在PC3和22RV-1 PTEN-KD细胞中过表达也没有改变BRG1下调的敏感性。因此,GEMs和类器官培养实验共同证明了Brg1在pten突变的PCa中的关键和特殊功能。 05 PTEN缺失通过调节AKT-GSK3β信号轴来调控BRG1蛋白质的稳定性 下一步,作者的目标是探索PTEN缺失使细胞对BRG1耗竭敏感的分子基础。作者注意到,PTEN-null PCa细胞(PC3、LNCaP和C4-2细胞)中的BRG1蛋白水平高于正常前列腺上皮细胞(RWPE-1细胞和小鼠前列腺[mAP])或PTEN-WT PCa细胞(BPH-1、22RV-1和LAPC4细胞)(图4A)。在PtenPC-/-小鼠前列腺中也观察到类似的结果。与WT对照组相比,PTEN缺失组前列腺中BRG1蛋白水平(而非mRNA)明显升高(图4B)。重要的是,在PC3细胞中PTEN的重新引入导致了BRG1蛋白的显著降低,同时增加了BRG1多泛素化,而不影响BRG1 mRNA水平(图4,C和D)。这些观察结果表明,PTEN通过转录后调控来调控BRG1的表达。 在PTEN缺失的情况下,最显著的信号事件是AKT的组成性激活,它影响蛋白酶体依赖蛋白的降解(33,38)。事实上,作者研究结果表明通过siRNA-KD或LY294002处理抑制AKT信号通路,降低了BRG1蛋白的稳定性但不改变其mRNA水平(图4中,E和F)。利用 MG132和LY294002共处理细胞,能阻碍BRG1蛋白的降解(图4),这就强调了PTEN缺失激活AKT轴增强BRG1蛋白的稳定性是依赖于蛋白酶体的。AKT磷酸化糖原合成酶kinase-3β(GSK3β)第9位的丝氨酸并抑制其激酶活性(39-41)。因此作者推断,PTEN缺失增强BRG1的稳定性通过降低GSK3β活性来实现的。为了验证这种推断,作者首先证明了在细胞内BRG1能与GSK3β互作(图4 g)。GST pull-down的结果分析表明,BRG1羧基端 (aa1300-1647)对BRG1与GSK3β之间的直接联系负责。从功能上来说, 在HEK293细胞中过表达表达野生型或者持续激活的GSK3β(GSK3β-S9A)能缩短BRG1蛋白的半衰期。更重要的是,在AKT敲除的PC3细胞中,消耗GSK3β能延长BRG1蛋白的半衰期,表明PTEN-AKT稳定BRG1蛋白是通过GSK3β来实现的 (图4h)。患者标本分析证实了PTEN对BRG1的调节作用。122个PCa样本中BRG1与PTEN蛋白呈负相关(r = -0.427, P < 0.0001;图4)。总之,作者的结果表明, 在PCa细胞中,PTEN/AKT/GSK3β信号轴调控着BRG1的稳定性。因此,在PTEN缺乏的肿瘤中BRG1上调,这可能导致细胞依赖于BRG1的存在。 06 PTEN缺失PCa通过抑制GSK3β/FBXW7-mediated泛素蛋白酶体途径从而增强BRG1蛋白的稳定性 作者试图明确PTEN/AKT/GSK3β调节BRG1稳定性的调控机制。先前的研究已经报道,GSK3β直接磷酸化底物,便于识别后续的蛋白降解的E3连接酶。有趣的是,共识序列比对发现在BRG1的羧基端的S1417和S1421位置有一个进化保守的GSK3β磷酸化序列(XpS/TGXXpS/T) (图5)。质谱实验验证结果表明在HEK293细胞BRG1的S1417和S1421位点均被磷酸化,且这些磷酸化信号在GSK3β表达后会进一步加强。为了确定GSK3β是否直接磷酸化BRG1,作者进行体外激酶实验。结果表明,只有野生型的BRG1能被GSK3β有效磷酸化,而突变的BRG1-S1417A/S1421A (BRG1-SA)则不能被磷酸化(图5 b),这就说GSK3β是直接对BRG1的S1417/1421位点进行磷酸化。作者进一步生产了一种抗体,这种抗体可以识别BRG1在S1417/1421位点的磷酸化。重新恢复PC3细胞中PTEN的表达能明显增强内源的phospho-BRG1-S1417/1421水平,而GSK3β激酶抑制剂CHIR-99021处理能极大地削弱了这个磷酸化(图5)。值得注意的是,λ-phosphatase处理实验证实GSK3β磷酸化BRG1-S1417/1421是特异的(图5)。 FBXW7和β-TrCP是已知的Skp1-Cullin1-F-box蛋白类的E3泛素连接酶,它们与PTEN/GSK3β-mediated蛋白质降解有关。作者发现使用siRNA-KD沉默FBXW7极大地增强了BRG1在PCa细胞中蛋白质含量,但沉默β-TrCP则无此效果。同样FBXW7过表达刺激了PC3细胞中BRG1的多泛素化(图5D)。与此相应地,干扰FBXW7可恢复AKT缺失细胞中的BRG1蛋白水平(图5E),从而确定了PTEN-AKT和FBXW7调节BRG1稳定性的因果关系。接下来,作者进行了一次体外泛素化分析实验来确定是否确实FBXW7靶向BRG1,使其磷酸化进而降解。抗泛素抗体IB显示,当丙氨酸取代丝氨酸(BRG1-S1417A/S1421A, BRG1-SA)时,多泛素化的BRG1明显减少,而模拟磷酸化的BRG1-S1417D /S1421D (BRG1-SD)蛋白比WT蛋白表现出更明显的多泛素化(图5F)。同理,外源表达的BRG1-SD蛋白与WT BRG1蛋白相比具有更高的泛素化转化率,而BRG1-SA在HEK293细胞中更为稳定。作者进一步证明了P-S1417/1421-BRG1促进了HEK293细胞中FBXW7与BRG1的直接结合。同时BRG1-SA与FBXW7表现出分离状态,而模拟磷酸化的BRG1-SD蛋白与FBXW7的结合则更强(图5G)。 为了证实上述观察的现象,作者利用CRISPR-Cas9技术将内源性BRG1中的S1417/1421替换为PC3细胞中的Ala或Asp,从而分别生成SA和SD细胞(见图5E)。事实上,BRG1-SD蛋白表现出更明显的降解和多泛素化,而BRG1-SA比其WT对应物则更稳定(图5H)。MG132处理减弱了BRG1-SD蛋白的加速降解效果。随着SA细胞中BRG1磷酸化水平的降低,BRG1与FBXW7的结合减少,而在SD突变体中,BRG1与FBXW7的结合则增加(图5I)。总之,这些结果表明, GSK3β介导的BRG1-S1417/1421磷酸化促进了SCF-FBXW7 E3连接酶对其识别,进而导致BRG1降解。在异种移植模型中作者进一步评估了BRG1-S1417/1421磷酸化的意义(图5J)。作者发现SA细胞更具有致瘤性,而SD细胞来源的异种移植物明显小于WT PC3细胞来源的异种移植物。进一步对PCa标本进行分析发现,30个PCa标本中PTEN与p-S1417/1421水平密切相关(r = 0.688, P = 5.5×10-5;图5 K)。此外,BRG1与p-S1417/1421水平呈负相关(r=-0.600, P=0.0007;图5K)。这些结果都证明PTEN/AKT/GSK3β轴通过FBXW7依赖的泛素蛋白酶体途径来调节BRG1的降解。 07 BRG1改变了PTEN缺失细胞的转录组表达,从而促进肿瘤发生 为了研究PTEN缺陷肿瘤依赖于BRG1上调的原因,作者对伴有或不伴有PTEN敲除的BRG1缺失的22RV-1细胞进行了转录组分析。通过对差异表达基因(DEGs)的聚类分析,作者发现PTEN/BRG1双敲除细胞中5489个基因的表达发生了显著变化,而这些基因在Control、BRG1- KD和PTEN-KD细胞中表达模式明显不同。与这些结果一致的是,KEGG-DEG关系网络表明,PTEN缺失细胞中的BRG1缺失显著改变了PCa进程、细胞周期及细胞运动相关的过程。通过RT-qPCR实验进一步验证所选基因的差异表达,并将结果汇总成heatmap图(图6A)。为了鉴定BRG1介导的下游靶点和通路,作者对对照细胞和PTEN-KD的22RV-1细胞进行ChIP-Seq分析。PTEN缺失导致BRG1在BRG1峰值的全局占用率增加(图6B)。PTEN-KD细胞中共有6279个基因(67.9%的BRG1结合基因)表现出比对照细胞更强的BRG1结合。考虑到BRG1是激活核小体的ATP酶的核心亚基,作者推断PTEN缺陷细胞中的BRG1敲除可能损害了染色质构型。为了验证这种可能性,作者进行了染色质可及性测序(ATAC-Seq),以比较PTEN-KD和PTEN/BRG1-KD细胞之间的开放染色质区域(OCS)。全基因组ATAC-Seq强度图显示,与完整的BRG1细胞相比,BRG1敲除的PTEN-KD细胞中导致了60%以上的OCR减少。与PTEN-KD细胞相比,PTEN/BRG1-KD细胞中有60740个DNA可及性降低的峰(图6C)。(图6D)展示的是少数代表性的染色质可及性测序峰图,其结果表明BRG1缺失导致ETV-1和cav2基因位点的DNA可达性降低。总之,作者的结果表明BRG1的敲除导致了PTEN缺失肿瘤中染色质动力学的显著变化。 为了鉴定PTEN缺失的PCa中BRG1的可能靶点,作者将BRG1的峰值与OCR和DEGs的变化进行比对;其中有553个基因重叠,这些重叠基因被称为PTEN依赖性的BRG1信号 (图6E)。KEGG-Pathway分析发现,这些基因与调控干细胞多能性的信号、轴突引导、肿瘤转录失调、MAPK信号通路相关。接下来,作者发现将PTEN依赖性的BRG1信号通过K 均值聚类分析将患者分成两组,两组在生化复发风险上有显著差异(图6F)。此外,通过比较PTEN-WT和PTEN-null肿瘤中不同表达量的基因集,作者发现PTEN-null肿瘤具有较高的BRG1信号活性。 08 BRG1在PTEN缺失细胞中调节c-Myc和MAPK信号 虽然很难将BRG1功能归为一个离散的靶基因,但作者测量了几个已知对前列腺肿瘤发生有重要意义的基因的表达。选取PCa、MAPK信号中关键调节因子的代表基因,以及表观遗传调节因子,包括c-Myc、ETV-1、NCoA2、ERRB2、FGFR3、K-Ras、Sin3A、BMI1和DOT1L(图7A)。ChIP-qPCR实验证实BRG1存在于这些基因位点,这与该亚基在SWI/SNF靶向定位中的直接作用一致(图7B)。ChIP-qPCR结果显示,BRG1缺失显著降低了c-Myc、ETV-1、K-Ras和BMI1基因位点的H3K9ac水平(图7B)。由于H3K27ac能区分活跃的和不活跃的染色质(45),作者一致检测到在同一位点H3K27me3同时增加(图7B)。这些结果表明BRG1的缺失有利于抑制染色质状态,从而抑制基因表达。聚焦于c-Myc和MAPK信号,作者确认, 与PTEN-deleted细胞相比,PTEN/BRG1-KD细胞中c-Myc表达和p-ERK激活下调到本底水平在 (图7中,C和D)。接下来,作者将作者的分析扩展到基因工程小鼠,其结果显示, 与PtenPC -/-小鼠相比,(PtenPC -/-;Brg1PC -/-)小鼠中c-Myc和p-ERK水平明显减少 (图7E)。此外,在前列腺癌患者中,BRG1转录组与c-Myc和MAPK信号相关基因密切相关。总之,这些数据表明,BRG1重构了PTEN缺失的PCa细胞的染色质结构,并启动了涉及c-Myc和MAPK信号的原癌基因转录组,导致细胞变得依赖于BRG1。 09 BRG1拮抗剂抑制PTEN缺陷肿瘤进程 最后,作者使用PtenPC-/-小鼠进行了临床前研究,这些小鼠在2.5个月大时随机接受溶剂处理或PFI-3处理,这是一个可以识别PIN的时间点。MRI结果显示,PFI-3处理显著降低了肿瘤体积(平均肿瘤体积减少约43%),所有小鼠的病理反应接近完全(n = 5;图8 e)。与溶剂组的肿瘤特征相反,PFI-3处理小鼠的肿瘤特征为增生或LGPIN(图8F)。一致地, PFI-3抑制剂处理的PtenPC-/-肿瘤显示ki-67阳性有丝分裂细胞的频率急剧下降,同时诱导细胞凋亡。值得注意的是,PFI-3在小鼠中耐受良好,因为它没有造成显著的体重下降、嗜睡或喂养异常。因此,PFI-3药物抑制SWI/SNF重构复合物在治疗PCa小鼠模型中得到了有益的结果。 小结: 本文作者首先利CRISPR-cas9和RNA-seq技术,从PTEN缺陷前列腺癌(PCa)细胞中筛选到了调控染色质重构的BRG1,接着利用一些列CoIP及Western实验验证了PTEN是通过PTEN/AKT/GSK3β/FBXW7轴来调控BRG1的泛素化降解,以此来调控BRG1的稳定性。然后,利用RNA-seq、ChIP-seq及ATAC-seq联合分析BRG1调控的下游靶基因,并进一步证明了BRG1调控了下游c-Myc及MAPK信号通路。最后证明利用BGR1抑制剂PFI-3能有效治疗PCa小鼠。其亮点在于在细胞和动物实验中同时验证了PTEN-BRG1的合成致死机制,利用RNA-seq、ChIP-seq及ATAC-seq的联合分析解析了染色重构ATP酶-BRG1的下游调控通路,绝对是一篇值得借鉴的表观调控研究的经典文献。 








