
广州市黄埔区学大道揽月路广州企业孵化器B座402
电话:020-85625352
手机:18102256923、18102253682
Email:servers@gzscbio.com
Fax:020-85625352
QQ:386244141
Human colorectal cancer-specifc CCAT1-L lncRNA regulates long-range chromatin interactions at the MYClocus
日期:2017-09-01 标签:Human,colorectal
转录激活机制研究案例(四)
一、调控通路

LncRNA CCAT1-L由位于8q24染色体上的MYC上游距离515kb的远距离增强子末端反向转录形成,然后与CTCF互作使MYC基因启动子和增强子之间形成染色体环,从而促进MYC的表达。
二、实验流程

作者首先通过结直肠癌细胞和正常组织细胞RNA-seq筛选LncRNA,然后用Northern blot检测结直肠癌细胞和正常组织细胞LncRNA CCAT1-L的表达确定本文的主角;LncRNA CCAT1-L由MYC基因上游距离515kb的基因编码,作者通过RNA-DNA原位杂交对细胞中的LncRNA CCAT1-L和编码基因的定位来说明CCAT1-L表达后仍留在编码基因附近,通过CCAT1-L敲低后检测Myc mRNA和蛋白的表达来说明CCAT1-L对MYC基因的转录有促进作用;作者又将CCAT1序列连接在egfp基因上进行表达(未连接CCAT1序列的egfp为对照)后分别检测egfp的RNA和蛋白的表达和定位,表明CCAT1与egfp共表达后留在编码基因附近使egfp RNA不能转移到细胞质中表达;作者通过染色体构象捕获和DNA-DNA double FISH验证了细胞的染色体上远距离的基因序列MYC、MYC-335、MYC-515可通过CCAT1-L的帮助形成特异的染色体环增强Myc的表达;又分别通过CHIP、RIP和RNA pull-down来说明CCAT1与CTCF互作使MYC、MYC-335、MYC-515结合形成环。

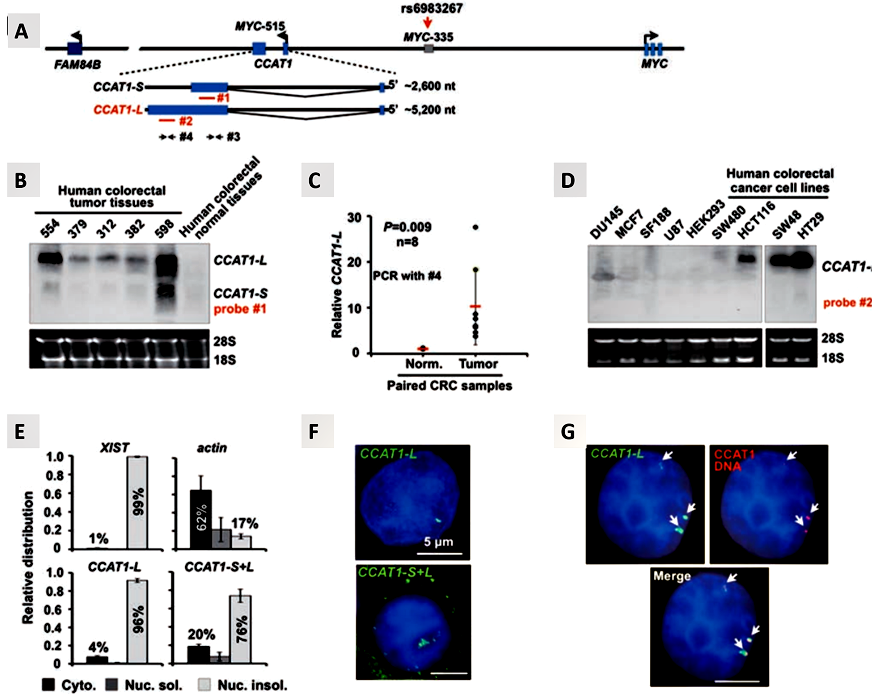
Figure1 说明的是LncRNA CCAT1-L在人结直肠癌细胞细胞核中特异表达。
A、LncRNA CCAT1-L的编码基因信息和探针信息。
B、Northern blot检测结肠癌细胞系和结肠正常组织细胞的LncRNA CCAT1-L的表达,表明LncRNA CCAT1-L在癌细胞中表达而正常细胞中不表达。
C、临床病人的结肠癌细胞和正常黏膜细胞LncRNA CCAT1-L表达的统计。
D、Northern blot验证LncRNA CCAT1-L在癌细胞中特异表达。
E、分别检测细胞质溶解物,细胞核溶解物和细胞核不溶物碎片中的LncRNA CCAT1-L,表明LncRNA CCAT1-L在细胞核中保留。
F、FISH检测细胞中的CCAT1-L和CCAT1-S,表明CCAT1-L只出现在细胞核内。
G、FISH检测细胞中CCAT1-L RNA和CCAT1 DNA的位置,发现CCAT1-L RNA和CCAT1 DNA始终在细胞核的同一位置出现。


Figure2说明的是CCAT1-L促进MYC的表达和肿瘤发生。
A、CCAT1-L敲低后检测MYC mRNA的表达,表明CCAT1-L敲低后MYC mRNA的表达降低。
B、分别用Nortern bot和western blot检测CCAT1-L敲低后MYC mRNA和蛋白的表达,表明CCAT1-L敲低后MYC表达降低。
C、CCAT1-L敲低后检测MYC初级转录子的含量,表明CCAT1-L敲低使MYC转录降低。
D、将CCAT1-L连到egfp上进行过表达,TALEN A为CCAT1-L过表达,TALEN B为egfp对照。
E、用egfp探针进行Northern blot检测CCAT1-L的过表达。
F、蛋白FISH,检测CCAT1-L过表达细胞的egfp蛋白的表达,结果表明由于CCAT1-L与egfp转录形成的RNA链留在细胞核中使egfp蛋白不能表达。
G、RNA FISH,用egfp探针检测CCAT1-L过表达细胞中的egfp RNA,表明egfp RNA位于细胞核中。
H、Nortern blot检测ASO处理的CCAT1-L过表达中的egfp RNA,表明CCAT1-L能被ASO抑制。


Figure3说明的是LncRNA CCAT1-L介导使MYC启动子与上游远距离的调控原件形成互作的染色体环。
A-B、通过染色体构象捕获及测序,表明编码MYC-515、MYC-335和MYC启动子结合在一起。
C、DoubleDNA FISH,用CCAT1-L的DNA探针和MYC DNA探针对这两种基因进行细胞中的定位,表明这两种基因出现在细胞中的同一位置。
D、统计CCAT1-L的DNA和MYC DNA在同一位置的情况。
E、DNA/RNA Double FISH,表明CCAT1-L表达之后依然留在其编码基因附近,并且与MYC-335以及MYC DNA在同一位置。
F、MYC-515、MYC-335和MYC形成的染色体环示意图。
G-H、对细胞进行CCAT1-L敲低后做染色体构象捕获,表明CCAT1-L敲低后,MYC-515、MYC-335和MYC形成染色体环减少。

Figure4说明的是LncRNA CCAT1-L与CTCF互作使其结合到染色体上。
A、ChIP-SEQ,用CTCF抗体进行ChIP获取与之结合的DNA片段,然后测序,表明CTCF富集在8q24上。
B、对细胞CTCF敲低后进行染色体构象捕获,表明CTCF敲低后MYC-515、MYC-335和MYC形成染色体环减少。
C、Q-pcr检测CTCF敲低后MYC和CCAT1的表达,表明CTCF敲低后MYC和CCAT1的表达降低。
D、RNA pull-down,用CCAT1探针获取与之结合的蛋白,然后进行WB检测,表明CCAT1与CTCF结合而不与TCF4结合。
E、RIP实验,用CTCF抗体获取与之结合的RNA,然后进行Q-PCR检测,表明CTCF与CCAT1-L结合。
F、CHIP实验,对细胞CTCF敲低后用CTCF抗体获取与蛋白结合的DNA片段,然后进行q-pcr检测,表明CTCF敲低后CTCF与MYC-515、MYC-335和MYC结合降低。
我们公司可以提供的技术服务
本公司可进行以上类似实验的实验设计及整体实验外包项目,包括q-pcr、FISH、RIP、RNA pull-down、ChIP、WB、慢病毒稳转株的建立(过表达/敲低),其中FISH、RIP、RNA pull-down、ChIP为本公司主营项目。
一、FISH:免疫荧光原位杂交技术,对细胞中的蛋白、RNA、DNA进行定位。

DNA-DNA Double FISH,用编码CCAT1-L的DNA探针和MYC基因DNA探针对这两种基因进行细胞中的定位,结果显示这两种基因出现在细胞中的同一位置。说明这两种基因具有互作关系。

RNA-DNA Double FISH, 分别用CCAT1-L的RNA探针和DNA探针对细胞中的CCAT1-L RNA和其编码的基因进行定位,结果显示这两种核酸出现在细胞中的同一位置。说明CCAT1-L转录后与基因具有互作。
二、ChIP:主要研究蛋白与基因之间的关系。

用CTCF抗体进行ChIP获取与蛋白结合的DNA片段,然后进行高通量测序,表明CTCF富集在8q24上,且集中在CCAT1-L基因、MYC-335、MYC基因上。我公司在实验体系中设置阳性及阴性对照,进一步排除系统误差。
三、RNA pull-down:检测RNA结合蛋白与其靶RNA之间相互作用的主要实验手段之一。

用CCAT1 RNA探针获取与之结合的蛋白,然后分别用CTCF和TCF4抗体进行WB检测,表明CCAT1与CTCF结合而不与TCF4结合。说明CCAT1与CTCF具有结合互作关系。我公司在实验体系中同时提供lncRNA正义链与反义链的pull down。
四、RIP:是研究细胞内RNA与蛋白结合情况的技术。

分别用CTCF和TCF4抗体获取细胞中与相应蛋白结合的RNA,然后进行Q-PCR检测,表明CTCF与CCAT1-L结合。我公司在实验体系中设置阳性及阴性对照,进一步排除系统误差。
参考文献:Jian-Feng Xiang,Qing-Fei Yin,Tian Chen1,et al.Human colorectal cancer-specifc CCAT1-L lncRNAregulates long-range chromatin interactions at the MYClocus[J].Cell Research,24:513-531
最新转录激活/转录抑制:
- IL-6R/STAT3/miR-34a feedback loop promotes EMT-mediated colorectal cancer invasion and metastasis
- Prosurvival long noncoding RNA PINCR regulates a subset of p53 targets in human colorectal cancer cells by binding to Matrin 3
- Long noncoding RNA Lnc HIFCAR/MIR31HG is a HIF-1a co-activator driving oral cancer progression
- Long non-coding RNA HOTAIR, a c-Myc activated driver of malignancy, negatively regulates mi RNA-130a in gallbladder cancer
- The aspirin-induced long non-coding RNA OLA1P2 blocks phosphorylated STAT3 homodimer formation
- The STAT3-Binding Long Noncoding RNA lnc-DC Controls Human Dendritic Cell Differentiation
- Overexpression of lncRNA HOXA11-AS promotes cell epithelial–mesenchymal transition by repressing miR-200b in non-small cell lung cancer
