联系电话:020-85625352
Email:servers@gzscbio.com
结果表明GC患者miR-424表达增加或LATS1表达降低与病理分期和预后不良有关。miR-424的异位表达通过靶向LATS1基因促进GC细胞的增殖和侵袭。此外,circLARP4主要定位于细胞质中,通过作为miR-424的海绵吸附体抑制GC细胞的生物学功能。circLARP4可能是GC中一种新的肿瘤抑制因子和潜在的生物标志物。
为了说明circLARP4通过作为miR-424的海绵吸附体影响其对下游靶标基因LATS1 Mrna的翻译,作者分为两个方面进行说明:
(1)GC细胞中miR-424与LATS1 Mrna互作抑制LATS1的表达从而促进细胞的生长;(2)circLARP4对miR-424的吸附抑制细胞生长。下面我们就来看作者是如何来对主题进行说明的。
1、GC细胞的miR-424高表达并以LATS1 mRNA为靶标促进细胞生长和侵袭
(1)MiR-424-5p与GC中的LATS1表达呈负相关
作者在之前的研究中表明LATS1在GC的表达比对应的正常细胞中的含量很低,作者进一步通过使用癌症基因组图谱(TCGA)在人胃腺癌(GAC)组织(n = 387)和邻近的正常组织(n = 41)以及配对的GAC组织(n= 41)中验证了LATS1的低表达(下图a)。许多研究表明,miRNA通过抑制其靶基因的表达而在GC发育中起关键作用,作者推测LATS1可能受GC中的miRNA调控,于是利用StarBase v2.0,Pictar和miRanda软件预测了靶向LATS1基因3'-UTR的潜在miRNA,并鉴定了5个可以与非常高严紧度的LATS1基因3'UTR结合的miRNA,此外,作者研究了GAC中这些miRNA的表达水平,相关性分析显示,除has-miR-15b-5p之外,其他miRNA与LATS1表达呈负相关,其中miR-424-5p(miR-424) 与LATS1表达相关性最强(下图b1-b5)。
(2)miR-424以LATS1 mRNA为靶标促进GC细胞的生长和侵袭
证实了miR-424与LATS1在GC组织中的表达呈负相关,那么LATS1是否是GC细胞中miR-424的靶基因呢?于是作者进行了下面的研究:首先利用mirPath v.3软件来验证miR-424是否与LATS1信号通路相关,结果是KEGG富集分析表明miR-424主要通过其中LATS1是核成员的Hippo信号传导途径富集;然后通过qRTPCR检测GC细胞系中miR-424和LATS1的表达水平,发现LATS1表达水平较低,而miR-424表达水平较高,与LESS1表达水平呈负相关(下图A)。miR-424 mimics(60μM)和miR-424 inhibit(80μM)分别转染miR-424低表达的HGC-27细胞和miR-424高表达的MKN-28细胞48小时后,qRT-PCR和Western印迹分析显示HGC-27细胞中miR-424的表达显着增加并且miR-424模拟物组中LATS1的表达降低(下图B和C)。荧光素酶实验表明HGC-27细胞中miR-424 mimics野生型LATS13'UTR的荧光素酶活性明显降低,而MKN-28细胞中miR-424 inhibit与NC组相比显着升高,突变型LATS1 3'UTR的荧光素酶活性在miR-424 mimics或inhibit与NC组之间没有差异(下图D)。说明miR-424以LATS1 3'UTR为靶标抑制蛋白的表达。

2、circLARP4作为miR-424的海绵吸附体抑制肿瘤细胞生长
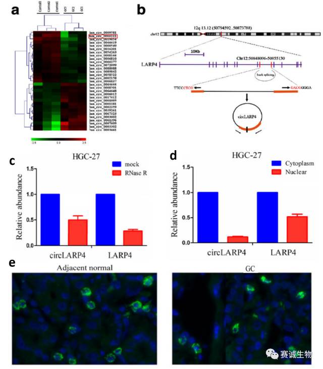
(1)circLARP4主要分布于肿瘤细胞质中影响细胞的生长和侵袭
越来越多的证据表明,circRNAs作为miRNAs的海绵吸附体的一种新型的ncRNAs,调节基因转录并与参与肿瘤发生的RBPs相互作用。为了鉴定在GC中作为miR-424海绵吸附体的的circRNA,作者应用circRNA表达谱和circBase和microRNA.org软件筛选出30个可以吸附并结合到miR-424的circRNA(下图a),通过限定条件这15个circRNA中只有circ_101057符合条件,作者将circ_101057命名为circLARP4。根据qRT-PCR分析,与线性LARP4相比,circLARP4对RNaseR核酸外切酶诱导的消化产生抗性,证明细胞中circLARP4环状结构的存在(下图c)。通过qRT-PCR分别检测细胞质和细胞核RNA分析显示,circLARP4大多数位于细胞质中(下图d)。 此外,作者利用FISH来检测circLARP4在GC组织细胞中的表达水平和定位,发现circLARP4在GC组织中的表达低于邻近正常组织(下图e)。
(2)circLARP4作为miRNA的海绵吸附体抑制肿瘤细胞生长
由于circRNA可以作为miRNAs海绵,而circLARP4在细胞质中稳定分布,于是作者首先应用ComiR预测工具以及circLARP4基因组序列来预测得到可能与circLARP4结合的5种miRNA,然后用这5种miRNA进行荧光素酶检测,将pMIR-Luc-circLARP4的萤光素酶报道质粒与每种miRNA mimics共转染到HEK-293T细胞中,与阴性对照(NC)相比,miR-424将荧光素酶报道基因活性降低约75%(下图A),表明与其他4种miRNA相比,miR-424与circLARP4结合的可能性更大。miR-424inhibit增加野生型LATS13'UTR的荧光素酶活性,而对突变型LATS1 3'UTR的荧光素酶活性无影响(下图B)。此外,作者对细胞中的AGO2进行了RNA免疫沉淀(RIP),并通过qRT-PCR分析AGO2拉下来的内源性circLARP4和miR-424的表达水平,结果表明,Ago2抗体从细胞裂解物中沉淀出AGO2蛋白和大量的circLARP4和miR-424(下图C)。MTT实验分析circLARP4的表达减弱了HGC-27细胞中由miR-424引起的增殖作用,敲低circLARP4减弱了miR-424inhibit对MKN-28细胞的抗增殖作用(下图D)。这些结果说明了circLARP4能够作为miR-424的海绵吸附体,抑制其在GC细胞中对细胞增殖的促进作用。

文献原文:Jing Zhang,Hui Liu,Lidan Hou,et al. Circular RNA_LARP4 inhibits cellproliferation and invasion of gastric cancer by sponging miR-424-5p and regulatingLATS1 expression[J].Molecular Cancer,2017, 16:151
最新CeRNA竞争机制调控: