联系电话:020-85625352
Email:servers@gzscbio.com

Extensive translation ofcircular RNAs driven
by N6-methyladenosine
circRNA的甲基化修饰驱动其翻译为蛋白
文献影响因子:15.6
![]()
文献摘要:人类转录组大量的mRNA前体异常剪切形成环状RNA(circRNA)。本文报道的是人类细胞中RNA的碱基修饰m6A促进circRNA的蛋白翻译。本文研究发现circRNA上的m6A富集的motif是一致的,单一的m6A位点也能够驱动辞circRNA翻译开始。这种m6A驱动的翻译受热刺激上调,需要翻译起始因子eIF4G2和m6A“阅读器” YTHDF3的辅助,并且受甲基化酶METTL3/14促进,受去甲基化酶FTO抑制。更深入的数据库分析和质谱分析显示m6A驱动的circRNA翻译是广泛存在的,有大约几百种circRNA具有翻译为蛋白质的潜能。本文的研究扩展的人类转录组编码的范围,揭示了circRNA在环境刺激后细胞应答反应的一种功能。
1、细胞内包含m6A motif的circRNA被翻译为蛋白
之前的研究报道了一种包含断裂的GFP的微小基因表明circRNA能用病毒的IRES进行翻译,为了进一步验证这种现象,作者分析了在人类基因组中包含其他内源性IRES或控制序列的circRNAs是否也能被翻译,表明IRESs在circRNAs上促进翻译的启动(图B)。为了了解circRNA翻译调控机制,作者检测了这些circRNA翻译起始位点附近的序列发现这些序列的编码起始位点附近都包含了一个m6A修饰的RRACH序列片段(R= G or A; H = A, C or U)。与正常编码的MRNA相比,这些推断的m6A修饰位点在已知的circRNA上也有明显的富集。因为m6A最近被发现增加了mRNA的翻译效率,作者猜想含有RRACH序列的m6A可能涉及到circRNA的翻译起始。为了验证这个假设,作者在circRNA编码起始位点前插入了一个包含m6A修饰motif不同副本的短片段(19 nt)并检测GFP蛋白的表达,表明只要有一个m6A修饰motif存在,circRNA的翻译就会明显增强(图D)。
图注:A,病毒IRES介导的circRNA翻译示意图;B,circRNA的翻译可以由不同的内源性人类IRESs推动;C,mRNA和circRNA的m6A motif分布;D,含m6A修饰motif不同副本的circRNA翻译检测,说明m6A motif直接推动circRNA的翻译。
2、circRNA的m6A甲基化水平影响蛋白翻译的效率
(1) FTO去甲基化抑制circRNA翻译,mettl3/14甲基化酶促进circRNA翻译
为了进一步的检测m6A修饰在circRNA翻译中的重要性,作者分别将FTO和METTL3/14与circRNA RSV共转染细胞进行表达,然后用meRIP-qpcr检测circRNA的m6A修饰和WB检测circRNA的翻译水平,表明了TFO使circRNA的m6A修饰水平降低并且抑制circRNA的翻译,而METTL3/14使circRNA的m6A修饰水平升高并且促进circRNA的翻译。
图注:A,meRIP-QPCR检测circRNA的m6A修饰水平,表明FTO使circRNA RSV的m6A修饰降低;B,WB检测circRNA RSV的翻译水平,表明FTO抑制circRNA RSV的翻译;C,meRIP-QPCR检测circRNA的m6A修饰水平,表明METTL3/14使circRNA RSV的m6A修饰升高;D,WB检测circRNA RSV的翻译水平,表明METTL3/14促进circRNA RSV的翻译。
(2) 热刺激促进circRNA翻译
腺苷的甲基化作用已被证实在热冲击应力下影响mRNA的翻译,作者在对细胞进行42℃热刺激后检测circRNA RSV的翻译水平,表明circRNA与mRNA一样在热刺激时翻译增加。这个结果表明m6A介导的蛋白质翻译,特别是来自circRNA,可能是细胞应激反应的一个重要因素。
图注:细胞在通过42℃处理不同时间后分别检测circRNA RSV的RNA水平和翻译的蛋白水平,表明热刺激促进circRNA RSV翻译。
3、m6A发起的circRNA翻译需要蛋白因子的辅助
真核生物的mRNA翻译通过eIF4复合体起始,eIF4E与mRNA的帽子结构结合,同时eIF4G作为一个蛋白质结合的支架来装配起始复合物,通过对eIF3和eIF4G的结合激活40S核糖体亚基。在非帽子依赖的翻译中,在没有eIF4E的情况下,非常规的eIF4G蛋白质(eIF4G2)直接识别IRES启动eIF4复合体装配。
图注:真核细胞中帽子结构依赖性和非帽子结构依赖性的翻译起始的原理图,在帽子结构依赖性翻译中eIF4复合体识别m7G并将43S复合体结合到mRNA中开始翻译;非帽子结构依赖性的翻译中eIF4G2直接与mRNA结合,并将43S复合物结合到mRNA中开始翻译。
为了验证circRNA翻译是否需要辅助的蛋白因子,作者分别对翻译起始因子eIF4G2和eIF3A 进行敲低处理后检测circRNA 的翻译,表明eIF4G2和eIF3A 敲低后circRNA 的翻译降低,线性mRNA翻译不受影响,eIF4G2过表达后,circRNA翻译增加而线性mRNA的翻译也不受影响,说明circRNA的翻译可能是由一种类似于其他IRESs的eIF4G2机制启动的。另外,作者分别检测了m6A“阅读”蛋白YTHDF1、YTHDF2和YTHDF3敲低后的circRNA和线性mRNA的翻译,表明YTHDF1对circRNA的翻译无影响,YTHDF2对circRNA和线性mRNA的翻译都有影响,而YTHDF3对circRNA翻译有影响而不影响线性mRNA的翻译,说明YTHDF3对m6A驱动的circRNA翻译十分重要。eIF4G2和YTHDF3的相互免疫共沉淀反应表明它们直接结合(下图A),说明可能是YTHDF3招募eIF4G2结合到m6A修饰的circRNA上。
图注:将分别用Flag和HA标记eIF4G2和YTDHF3的表达载体转染细胞后,再分别用Flag和HA标签抗体进行co-IP实验,表明eIF4G2和YTDHF3相互结合。
4、包含m6A的内源性circRNA的鉴别
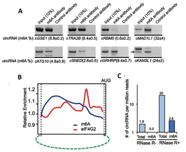
为了评估m6A介导的细胞内circRNA翻译的重要性,作者通过circRNA-m6A-seq(RNase R处理后的m6A免疫共沉淀)统计包含m6A的内源性circRNA,鉴别出了85个包含m6A的circRNA,作者进一步用circRNA特异引物进行RT-PC验证了其中的8个含m6A的circRNA(图A)。通过比较分析,所有的m6A位点和eIF4G2结合位点富集在假定的circRNA编码起始AUG附近(图B)。
图注:A,用q-pcr检测m6A抗体进行免疫共沉淀的circRNA,表明选取的circRNA具有m6A修饰;B,m6A和eIF4G2结合位点在circRNA上的分布;C,用RNase R处理和不用RNaseR处理的meRIP-seq结果中每百万总reads中所含的circRNA的reads。
文献原文:YunYang,Xiaojuan Fan,MiaoweiMao,et al.Extensivetranslation of circular RNAs driven by N6-methyladenosine[J].Cell Research,2017,10.1038/cr.2017.31